
生活里的惡臭異味總能讓人皺眉,不管是垃圾處理廠的刺鼻氣味,還是工業園區飄來的怪異味道,都嚴重影響生活質量。更關鍵的是,這些惡臭氣體可能暗藏健康隱患,還容易引發鄰里矛盾和環保投訴。其實,解決這類問題有妙招,一款實用的惡臭異味氣體監測系統就能幫上大忙。

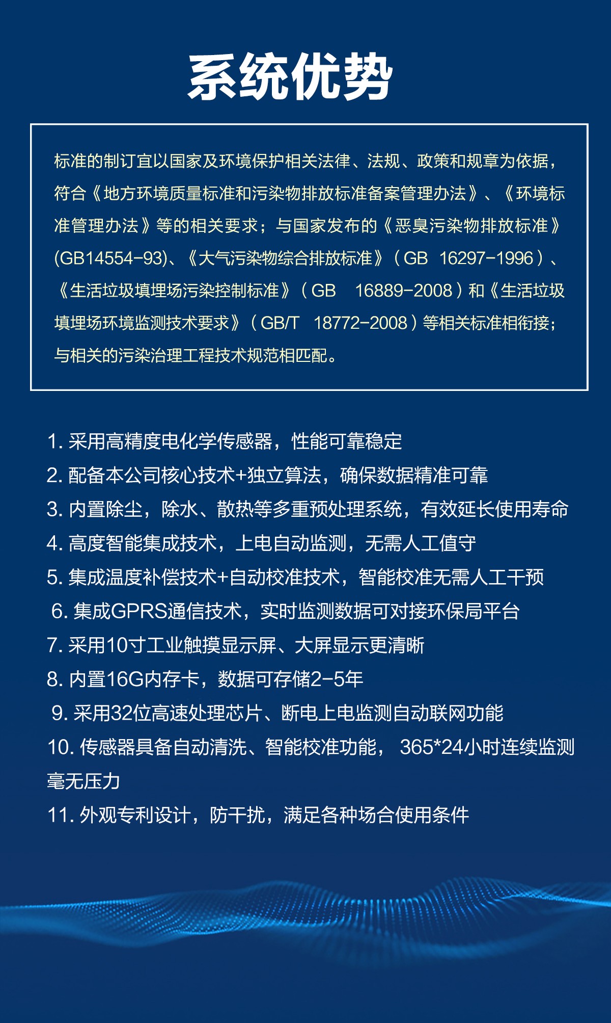
這款監測系統能精準捕捉多種惡臭氣體,像常見的氨氣、硫化氫、甲硫醚等,都在它的監測范圍內。它遵循國家相關監測標準,采用多類型傳感器組合,結合智能算法模擬嗅覺系統,就算在復雜環境下,也能快速給出準確的氣體濃度數據。系統配備的觸摸屏能清晰顯示實時數據和變化趨勢,不管是專業人員還是普通管理者,都能輕松看懂。

它的應用場景十分廣泛。垃圾填埋場、污水處理廠可以用它實時監控臭氣排放,避免異味擴散;工業園區部署后,能及時發現氣體泄漏問題,降低污染風險;畜牧養殖場借助它掌握惡臭情況,減少對周邊居民的影響;甚至城市住宅區、學校等敏感區域周邊,也能通過它保障空氣質量。

系統的智能化設計很貼心。支持多種網絡傳輸方式,能將數據同步上傳至管理平臺,就算不在現場,也能遠程查看監測情況。內置大容量存儲模塊,可保留長時間的歷史數據,方便后續分析污染規律。當氣體濃度超標時,會立即觸發報警提示,還能聯動除臭設備啟動,形成 “監測 - 預警 - 治理" 的完整閉環。

對于企業而言,它能幫助規范排放行為,滿足環保部門的監管要求,減少投訴和處罰風險。對于環保從業者來說,它提供的精準數據的可輔助溯源污染源頭,讓治理工作更有針對性。日常維護也不復雜,模塊化設計讓部件更換更便捷,傳感器還支持離線標定,減少現場維護的麻煩。

技術支持:環保在線 管理登陸 sitemap.xml